Toggle navigation
首页
公益项目
博物馆系列
生命教育
医学科普
科技赋能
双心医学
新闻公告
信息公开
加入我们
志愿者
工作机会
联系我们
关于我们
基金会介绍
章程制度
首页
信息公开
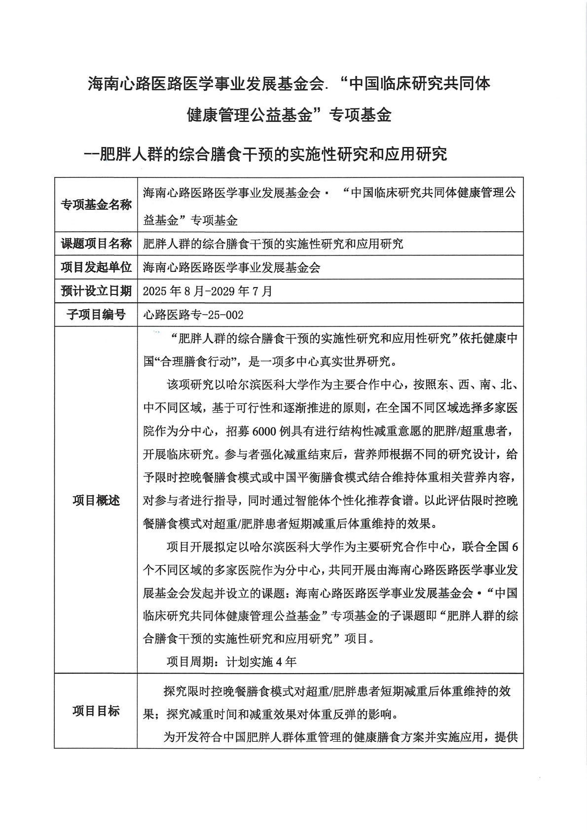
“中国临床研究共同体健康管理公益基金”专项基金—肥胖人群的综合膳食干预的实施性研究和应用研究
728 阅读
0 评论
0 点赞
本文分类:
信息公开
本文标签:无
浏览次数:
728
次浏览
发布日期:2025-12-15 15:25:32
本文链接:
https://www.hnsaf.org.cn/xinxigongkai/260.html
上一篇 >
海南心路医路医学事业发展基金会2023年专项信息审核报告
海南心路医路医学事业发展基金会第一届理事会第二次全体会议成功召开
辞旧岁 迎新春 恭祝虎年大吉
医学科普助力"健康中国”——科研分享沟通加速公益项目
《信访工作条例》5月1日起施行 海南心路医路基金会集体学习
返回
顶部